首页
快讯
投资圈
会议
打开APP
推荐
最新
深度
VC/PE
快讯
IPO
解码LP
融资
并购
天使
科创板
母基金
大健康
大消费
文化娱乐
人工智能
独角兽
教育
研究
文集
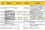
蓝牙芯片
蓝牙芯片最新资讯,投资界全方位播报蓝牙芯片相关话题,全面解读蓝牙芯片投资、融资、并购等动态。
国产AIoT芯片,细分出龙头
芯片半导体
2023-08-02 08:42
被前东家起诉仍三冲IPO,上市前突击分红4亿后,小米和传音强势入股
芯片半导体
2022-02-28 16:24
【声明:本页面数据来源于公开收集,未经核实,仅供展示和参考。本页面展示的数据信息不代表投资界观点,本页面数据不构成任何对于投资的建议。特别提示:投资有风险,决策请谨慎。】